BindProject
현제까지 프로젝트 진행 상황
dding-shark
2025. 6. 29. 13:40
728x90
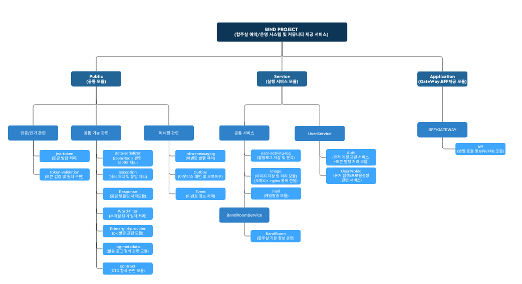
구현한 모듈 구조

대충 이런 식인데... 막상 만들고 보니까... 제공하는 서비스가.. 회원 가입 로그인, 프로필, 이미지 뿐인...? ;;;;;
그래도 뭐 토목공사가 중요한 법이니까!!

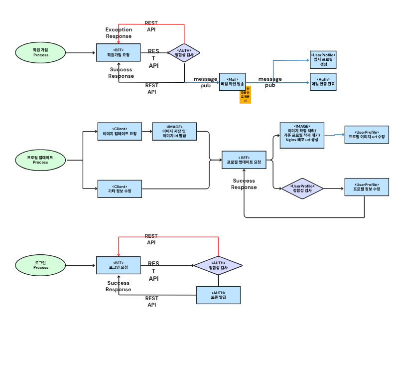
서비스 흐름도인데, 파랑색은 카프카 기반 메세지 통신 이고, 검은색은 REST API 통신이다.
아웃박스도 그렇고,,, jwt토큰, 인증/인가 필터도 엄청 힘들게 만들었는데.,.
. 그건 글로 잘 표현이 된거같으니 Pass하기로 하고,,
이런거에 익숙하지가 않아서 뭔가.. 원하는게 표현이 잘 안되는 느낌이다..(아니! 와방 쩔게 만들었는데.... ㅠㅠ 깃헙에 PlayGround2 리포지토리에 관련 코드 있으니까.. 구경 오세염..ㅁ...)
728x90